往
期
上
一
期
下
一
期
返
回
上
一
版
下
一
版
分
享
2025年06月17日
007版 要闻
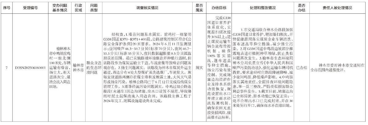
中央生态环境保护督察群众信访举报转办和边督边改公开情况一览表
(第十批)
榆林日报 | 2025年06月17日
字体放大
字体缩小
语音读报
截至6月16日,中央第四生态环境保护督察组转办榆林市的第十批7件信访件,已办结4件、阶段性办结3件。根据督察要求,现予以公开。